회로 설계할 때 가끔씩 이럴 때가 있어.
AC컨트롤하는 디바이스인데 디지털 로직때문에 SMPS쓰자니 너무 크고 가격도 비싸고 DC 아답터 쓰자니 AC 다이렉트로 들어가는데 웃기잖아 ㅋㅋ 전원 두번 넣는 느낌이지... 바보같고 그래 ㅋ 그치?

그렇다고 보드 위에 SMPS를 직접 설계하자니 무섭잖아!?? 인증 통과 할 생각하니까 심장도 쫄깃쫄깃하잖아! ㅎㅎ 이 뿐만이냐? 발주하는 새끼분들은 맨날 급하데 ㅋㅋㅋ
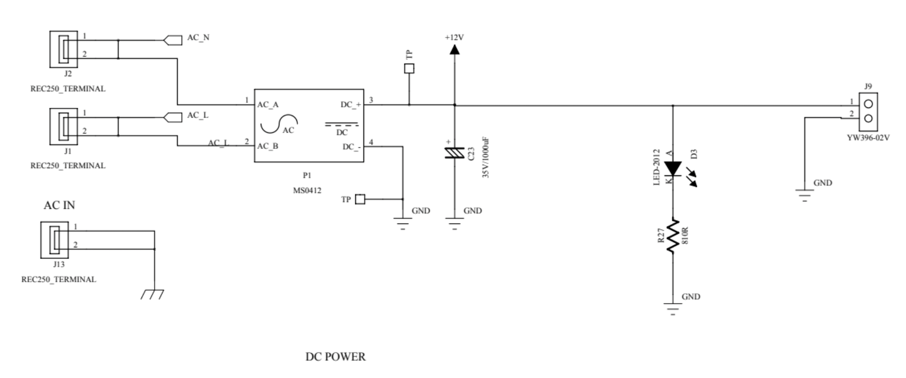
이럴 때 사용하는 전자 부품이 있어. AC-DC 컨버터라고 하는데 걍 소형 SMPS야. 내가 알고 있는 건 파워젠이라는 회사에서 만들고 있는 MS04시리즈야.

가격은 디바이스마트 기준 6200원이야. 비싸다고? 욕하기 전에 전원 인증 받은 일반 SMPS 얼만지 알아보자. 전원 회로 많이 해보고 인증도 많이 받아 보고 한 고수들은 이게 세상 쓸모없는 소자겠지 ㅋㅋ. 그런데 내가 뭐 SMPS 회사 다니는 것도 아니고 100만개씩 양산치느라 $0.1 에 벌벌떠는 것도 아니고(그래봤음 좋겠다.)
암튼 실제로 양산 제품(몇 천개 했을 껄?) 에 넣었고 동작 잘하고 인증 잘 통과했고 그랬어.

그리고 ㅋㅋㅋㅋ 웃기지만 광고 뭐 그 딴거 아니니까 쓰던지 말던지 맘대로 하시구요 ㅋㅋㅋ 다른 제품 많이 있을테니까 좋은 거 골라써 ㅋㅋ
그런데 전원이니까 꼭!!!!!! 인증받은거 써! RU, CE 이런거 ㅋㅋ 나 초년생때 인증 없는거 썼다가 보드 새로 많이 떴다~ ㅋㅋㅋ 특히 RU 가 먹어주니까 참고하고 ㅋ
....그리고.. 진짜 혹시나 해서 적어두는데...
이걸로 막 모터 돌리고 그 딴 생각... 하는... 없겠지?.. 제발 하지마..
'임베디드 하드웨어 > 기타 회로 설계' 카테고리의 다른 글
| [회로 설계] ARTIX 7 회로 설계 (1) | 2023.10.25 |
|---|---|
| STM32F407 32.768kHz Crystal 선정 및 디버그! (3) | 2023.03.16 |
| TVS (1) | 2023.03.07 |
| 220V AC 장비 파워 제어 (2) | 2022.06.05 |
| 고온 측정 회로 / 열전대 회로 (0) | 2022.06.02 |