30-40도 이런 상온 말고 고온을 측정해야 할 때가 있어.
예를 들면 히터 같은 거 말이지. 200도 ~ 300도 막 올라가니깐.
이럴 때는 열전대라고 부르는 약간 특별한 온도 센서를 사용해. 영어로는 Thermocouple 이라고 하지. 서로 다른 두 금속을 접합시켰을 때 온도가 달라지면 기전력이 흐르는 현상을 이용한 소자야. 그런데 자세한 설명은 위키피디아 보라구 ㅋ
https://ko.wikipedia.org/wiki/%EC%97%B4%EC%A0%84%EB%8C%80
열전대 - 위키백과, 우리 모두의 백과사전
열전대(영어: Thermocouple)는 서로 다른 종류의 금속을 접속한 것으로 열전 효과를 일으키는 금속선이다. 열전기쌍 혹은 열전쌍이라고도 한다. 두 가지의 각각 다른 금속선을 접속했을 때 두 개의
ko.wikipedia.org
보통 아래 사진 처럼 생겼고 고리가 있는 부분이 온도 측정하는 부분이야. 뒤에 연결된 두 라인 사이에 발생하는 전압차를 측정해서 온도로 변환하는 거지. 뭐 걍 한쪽 gnd 박고 나머지 한쪽 ADC 박으면 되겠지 하는 사람들 있을텐데 일단 1.불안정하고 2.열전대 신호 작아서 증폭해야하기도 하고 3. 히터에서 ESD가 발생할 수도 있고 하니까 ESD Protect 들어있는 열전대 전용 소자 사용하는게 좋겠지.

온도에 따른 열전대 type이 정해져 있으니까 측정하려고 하는 타겟 온도에 맞춰서 선택해야 해. 그에 따라서 열전대용 소자도 달라져.

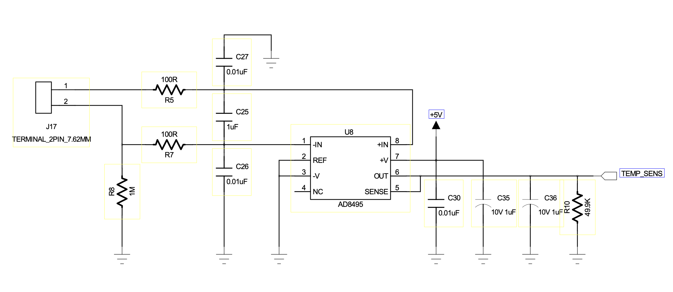
2013년에 했던거라 ㅋㅋ 약간 올드할 수 있는데 암튼 AD8495 사용해서 했어.(Analog device 제품인데 회사가 TI에 인수됨) 그 때는 왜 이게 적당하다고 생각했는지 모르겠지만 암튼 이 소자 사용해서 꾸준하게 제품 잘 내보냈어. 회로는 아래에 있으니까 참고하고 TEMP SENS를 MCU ADC에 연결해서 썼지. 잠깐 검색해보니까 SPI 지원하는 애들이 많네. ADC 싫은 사람들은 SPI나 I2C 지원하는 소자 써도 되겠다.

같은 k-type이라도 주변 온도에 따라서 소자도 틀려지니까 데이터 시트 잘 읽고 (아래 표 AD849x 시리즈 데이터 시트여 ㅋ)

나보고 지금 새로 설계하라고 한다면 아마 음... ti.com 들어가서 thermocouple로 검색해볼거야. 그럼 여러가지 많이 나오는 디자인 가이드, technical document들 읽어 보고 설계하겠지. 더 좋은게 많이(아마도) 나왔을테니까 ㅎㅎ

나머지는 MCU에서 ADC 읽는 건데 1도당 5mV씩 증가한다고 데이터 시트에 나와 있으니까 0.5V에 100도라고 보면 되겠지 ㅎㅎ 사실 코드는 너무 오래되서 생각이 잘 안나네? ㅋ 코드 읽어보고 다시 업데이트 해야겠다 ㅎ
이런식으로 온도 측정해서 히터 온도 제어를 하는데 다음에는 AC히터 온도 제어하는 부분 해야겠네 ㅎㅎ 그래야 한 세트지 ㅋㅋ
'임베디드 하드웨어 > 기타 회로 설계' 카테고리의 다른 글
| [회로 설계] ARTIX 7 회로 설계 (1) | 2023.10.25 |
|---|---|
| STM32F407 32.768kHz Crystal 선정 및 디버그! (3) | 2023.03.16 |
| TVS (1) | 2023.03.07 |
| 220V AC 장비 파워 제어 (2) | 2022.06.05 |
| AC-DC 컨버터 (0) | 2022.05.19 |